
Ce poste est devenu un symbole et il est recherché par de nombreux collectionneurs!
Grace à un échange avec un ami j'ai pu obtenir cet exemplaire qui est en bon état de conservation!...
Il s'agit d'un appareil assez bas de gamme que Philips a lancé en 1931 ...Son originalité tant esthétique que technique en a fait un tres grand succès et il a été par la suite décliné en de nombreuses versions...

Voici 2 publicités d'époque où Philips vantait la qualité et la musicalité de ses postes!

Sur cette carte postale des années 30 : une photo d'une exposition de la marque "Philips" où le 930A est à l'honneur!
Le boitier tout d'abord d'une forme originale on l'avais surnommé "la boite à jambon" par analogie avec la forme des boites du jambon en conserve...
Il est en "arbolite" ...Matériau très moderne pour l'époque qui s'apparente un peu au Formica...quasiment inaltérable et très facile d'entretien!
Juste un petit cadran gradué en chiffres (pas encore de noms de stations) avec en dessous le réglage des émetteurs...Les chiffres sont illisibles car le plexi est devenu opaque avec le temps!
Au milieu un interrupteur M/A, puis à gauche 2 boutons :
Le réglage de "réaction" à gauche en bas, les gammes d'ondes au dessus: PO1, PO2, GO.
Au milieu une tres grande grille cache la membrane du haut-parleur:
A l'arrière un grand carton ajouré permet d'apercevoir les lampes...tiens! il en manque une..!
La lampe manquante est la redresseuse type 506 ou 1801 : c'est une redresseuse biplaque à chauffage direct en 4 volts!
J'avais il y a quelques temps fabriqué ce genre de lampe à partir d'une AZ1 montée sur un support 4 broches. (voir sur le site!)
Au fond a gauche le support qui est un peu cassé c'est celui de l'ampoule cadran...pas grave!
Il n'y a plus le cordon secteur...On verra par la suite où il se branche!
Les autres lampes en place sont d'époque et avaient été testées par la personne qui m'a cédé le poste: il y a 2 tubes E448 (en gris) et un tube C443...
Le chassis est assez rouillé on va prévoir un bon nettoyage!
Au fond on vois la membrane en papier du haut-parleur : il y a quelques accrocs qu'il va falloir réparer!
Au milieu le grand rectangle noir cache un répartiteur de tensions assez complet.
La restauration d'un tel appareil impose un certain respect de la technologie de l'époque aussi on va essayer de respecter le plus possible "l'état d'origine" des différents éléments et de faire en sorte que les pièces neuves rajoutées ne soient pas visibles!
Pour démonter le chassis: 4 vis dessous, et on défais les 3 boutons....Il y a aussi les fils de l'interrupteur et du haut-parleur à débrancher, mais ici ils sont absents!
Et voilà ...on tire doucement le chassis...La caisse et le haut-parleur sont fragiles....et tout le bloc arrive d'un seul morceau...
Le voici une fois retourné!
On vois un gros boitier en dessous au centre : c'est le bloc de condensateurs: la spécialité Philips:
Il a été déjà démonté et il est décablé du reste du chassis...
Au dessus une rangée de résistances et à droite le cadran de recherche des stations!
Sur le coté droit derrière le cadran se trouve le transfo d'alimentation du poste avec des commutations pour tous les secteurs de 110V à 245V: on a l'impression qu'il a un peu "chauffé" : il va falloir le tester sérieusement!
De l'autre coté la bobine d'accord: là pas de Pb, mesurés à l'ohmmètre tous les enroulements sont OK!
Au premier plan le bornier avec les fiches antenne, terre, P.U...Et dans le tube brun, les condos de liaison antenne.
On remarquera que la plus grande partie du cablâge est faite en gros fil de cuivre nu et étamé!
En premier j'ai enlevé le bloc de condensateurs pour le refaire entièrement, ça fait de la place !...
Le bloc en question voici son schéma ...A ce sujet il existe deux versions de ce bloc : une est rectangulaire et l'autre de section carrée...Ici c'est la deuxième version qui est implantée:
Voila ce qu'il faut mettre dans la boite!...C1 est isolé à 400V les autres à 250V minimum...ATTENTION: il n'y a pas de condensateurs chimiques!...Ce sont tous des condensateurs papier/polyester.
Pour cela, je vide la boite...



Un coup de scie à métaux au ras de la soudure du haut du boitier et j'enlève tous les anciens condensateurs!
Le bac en tôle sera ensuite bien nettoyé...
Puis je prépare une plaquette de bakélite cuivrée pour y souder les condensateurs neufs
, cela va constituer un ensemble assez rigide qui va être introduit dans le bac métallique ...
Auparavant je vais isoler tout le pourtour et le fond avec du carton bristol, puis, une fois les condensateurs en place, je soude les fils de couleur sur les condensateurs d'une part et sur le couvercle d'autre part
Je termine en remplissant le bac de paraffine au 3/4 de la hauteur...


Une fois la paraffine prise je ressoude le bord du bac en tôle avec un gros fer à souder!
Et voila le bloc de condensateurs refait à neuf...Prêt à être recablé:
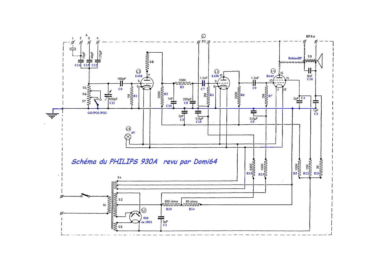
Il me faut maintenant le schéma de l'appareil:
j'ai pris celui de la Doc de service Philips :
doc.service.philips.930a.pdf (2.32 Mo)
et j'y ai rajouté les références et les valeurs des composants:
Voila le schéma du poste!...Clik pour agrandir!

Comme on peux le constater, il s'agit d'un appareil simple utilisant la technique de la "super-réaction" très en vogue à l'époque!
Voici le plan de cablage du poste:
là-aussi pris sur la doc-service et redessiné par mes soins!
Le schéma de cablage du bloc de condensateurs le voici:Le dessin de la doc service a été refait avec les connexions de la boite de condos carrée!...et coté cablage voici le résultat:
La boite est refixée sur le chassis avec 2 vis...Tous les fils sont ressoudés, j'en profite pour y rajouter les deux fils qui vont vers le haut-parleur!
On va ensuite s'intéresser à la plaquette des résistances:
Voici à l'origine les résistances qui équipent l'appareil: hélas lors de la mesure à l'ohmmètre je n'en ai pas une seule qui correspond a la valeur marquée dessus !...il va falloir les changer toutes ...mais comment faire pour garder le "look" de l'époque?
Tout d'abord si on les regarde d'un peu plus près on constate qu'elles sont faites d'une couche de carbone(??) déposé sur un tube de verre:
J'ai donc gratté ce carbone ...inséré une résistance moderne de la bonne valeur dans le tube ainsi décapé ...Soudé chaque extrémité sur les cosses de part et d'autre puis j'ai peint à la gouache noire le corps de la résistance et collé dessus une étiquette de la valeur prévue:



Et voila mes résistances remplacées :

Le résultat est pas trop mal pour du "bricolage!"
Le cordon secteur se branche tout simplement sur un bornier à l'arrière du chassis...On fera attention à la position des cavaliers : par sécurité on les positionnera en "245V".
La première phase de la remise en état est terminée on va pouvoir faire quelques essais sous tension..!
Tout d'abord montage d'une ampoule cadran de 6,3V 0,1A dans le culot de la lampe d'origine qui était cassée..elle sera légèrement sous-voltée, c'est très bien!
Et...premiers essais de mise sous tension sans les tubes:
Rien ne chauffe exagérément!....pas de C/C ....consommation normale!...On va laisser sous tension une petite heure en surveillant la température des différents éléments!
J'y vais prudemment car j'avais un doute sur le transfo qui donnais l'impression d'avoir chauffé...A priori il est bon!
Mesures:
Le secteur est en position 245v
Circuit filaments 4,3V alternatif
Circuit haute tension: 2 x 218V alternatifs
Consommation négligeable sur l'ampèremètre de l'alimentation secteur calée à 220V pile!
Je mets en place le tube redresseur et le tube BF:
Je mesure sur la sortie HT 190V ce qui est à peu pres conforme aux tensions données par Philips.
Il faut maintenant, que je trouve un haut-parleur de remplacement car le vendeur m'a bien précisé que celui d'origine est coupé...donc inutilisable pour l'instant!

Premiers essais de réceptions sur mon haut-parleur de remplacement:
Attention!... il est pas question de brancher un haut-parleur moderne sur ce poste!
N'oublions pas que nous sommes en haute impédance donc on va subsistuer au haut-parleur d'origine un ensemble transfo de sortie/haut-parleur:
Les fils du poste sont branchés sur le PRIMAIRE du transformateur et j'ai rajouté le condensateur C7 de 10nF !
Coté réception:...Ben...c'est pas terrible...un genre de "motor-boating" sur toutes les gammes et pas de réception!
On va donc continuer les investigations et les mesures:
La résistance R1 de 1MΩ est coupée!...mais elle est où R1..?
Elle est planquée dans une gaine isolante fixée contre le chassis derrière le commutateur de gammes!
On la remplace (même méthode que les autres) et j'en profite pour vérifier les composants du circuit d'entrée antenne...
Le condensateur C6 fait 209pF au lieu de 160pF...à changer!
Le condensateur triple du circuit antenne:2 valeurs sont OK mais la troisième a varié: à changer!
Je vérifie aussi le condensateur variable:
Il varie de 25 à 957 pF : il est bon!
Mon controleur RLC mesurant les inductances j'ai mesuré aussi le bobinage principal et j'ai:
82µH => PO1
341µH => PO2
1544µH => GO
Tout cela en commutant les gammes ce qui me permet de tester à la fois le bobinage et le commutateur (j'ai évidemment débranché tous les autres composants)...Les mesures sont OK!
Reste donc à tout recabler...avec des condensateurs neufs:
Celui d'origine est démonté:à l'origine il contient 3 condensateursde 15, 40, 170 pF
Je vais donc le vider et mettre cet assemblage à l'intérieur, le tout sera remis en place et ressoudé!
J'ai également remplacé C6 et je refais un essai:
L'appareil fonctionne: le réglage de réaction agit assez violemment mais la réception reste faible!
Si je permute les 2 tubes A4110 (E438) la réception n'est pas la même, preuve que l'un des deux est fatigué!
Suite aux conseils de Pierre (Forum CFP-RADIO) j'ai tenté le remplacement d'un tube A4110 (E438) par un tube plus récent : Une triode PC88...!
Le montage est simple, juste un culot d'adaptation à réaliser!
Il y a 5 fils à brancher entre les 2 supports et on va pouvoir essayer!
Ouh-là ...le changement est très net, la réception en PO1 et PO2 est bien meilleure...la lampe est beaucoup plus nerveuse!
Reste qu'en GO la réception est faible mais cela est du à ma petite antenne et surtout aux mauvaises conditions géographiques....pas de miracle possible avec ce genre de poste qui sont tres peu sensibles!
J'ai fait (avec un vieux bouton) une bague d'adaptation entre les 2 culots ...J'en ai profité pour rajouter dans le circuit filament une résistance bobinée de 0,5Ω (2 x 1ohm en //) car la PC88 est chauffée en 3,8Volts et la E438 en 4 volts...
Reste à coller l'ensemble pour faire un adaptateur très pratique d'usage!
et voila l'ensemble en fonctionnement:
La PC88 fonctionne bien et j'ai une sensibilité en réception que je n'ai pas avec les deux lampes d'origine!
Le chassis est désormais opérationnel...Voyons maintenant le haut-parleur!


Comme on peux le voir sur les photos il s'agit d'un système assez particulier ....le mécanisme est situé sur un étrier métallique coté intérieur de la membrane ...
Le bobinage se trouve au milieu: il va falloir tout démonter!
Et voila le coupable : c'est un petit bobinage en fil très fin (0,04mm) qui est coupé!
Hé oui!...4/100è de mm c'est le diamètre du fil!
Rebobiner ça!...Une vraie galère il doit y avoir 3000 ou 4000 tours de fil!.
J'ai donc trois options:
Refaire le bobinage...Mouaisss...!
Trouver un bobinage pas coupé ou bien un haut-parleur identique en bon état...Les recherches sont en cours !
En attendant on va passer à la dernière étape la réfection de la caisse!
Chez Philips les montages et assemblages sont souvent assez curieux, mais ...tout se démonte:
Je commence par poncer et repeindre le socle en bois:
Puis les deux cerclages seront dérouillés et repeints en noir
On va attendre 24H de séchage avant de tout remonter!
N'ayant pas de haut-parleur dans l'immédiat je suis contraint de trouver une solution de substitution:
J'ai donc repris la facade du poste pour y monter un haut-parleur inversé de 21cm qui s'encastre juste dans l'ouverture:
Il est tenu en place par quelques pattes métalliques !...Au fait avec quoi j'ai fait les pattes ?
Dans la boite de condos que j'ai vidé il y avais une plaque métallique perforée dans laquelle j'ai découpé à la cisaille les pattes qui vont me servir a fixer le haut-parleur Audax!
Une fois le haut-parleur fixé on va remonter par dessus la membrane du vieux haut-parleur du poste
Attention! Suite à une discussion avec Pierre (forum cfp-radio) on va mettre sous les fixations une petite entretoise de 8 à 10mm afin que l'air puisse passer et qu'on ne risque pas de l'abimer avec l'onde arrière du haut-parleur (surtout si on veux la ré-utiliser!)...
Puis on va remettre en place l'armature et la feuille d'arbolite qui constitue le corps principal du poste:
On remonte les entretoises en emboitant le tout avec précautions et voila mon coffret qui reprends sa forme initiale
Le tout est revissé sur le socle en bois en intercalant les plaques de renfort...
3 remarques:
J'ai changé le petit plexi de la fenêtre des stations qui était devenu opaque avec le temps..il est collé avec 4 morceaux d'aluminium adhésif!.
Les fils noirs du nouveau haut-parleur sont reliés au bornier du haut-parleur d'origine!
J'ai collé au milieu de la membrane du vieux HP la rondelle d'origine...tout cela fait que la modif est totalement invisible!
J'ai donc remonté le chassis dans sa caisse:
On aperçois le transfo rajouté derrière la lampe BF : il est bien évident que si j'arrive à trouver un haut-parleur d'origine je le monterais à la place!
J'ai isolé avec un morceau de carton épais l'arrière de l'interrupteur car il a tendance a toucher le chassis !
je n'ai pas repeint le chassis (cela fait plus "authentique"!!!...J'aime pas trop le coté "maquillage" surtout sur ces postes anciens!

Le cadran est désormais bien visible...
Voila le poste terminé en fonctionnement sur l'établi!
On est arrivé au bout de cette restauration!
Des solutions de remplacement ont été indispensables pour la mener à bien et pour pouvoir le faire fonctionner correctement...
Et maintenant, il va retrouver sa place dans le séjour!
Crédit photos: Photos perso + photos du net, merci à doc-tsf pour les pubs et les schémas!